This is an example of a HTML caption with a link.
:::
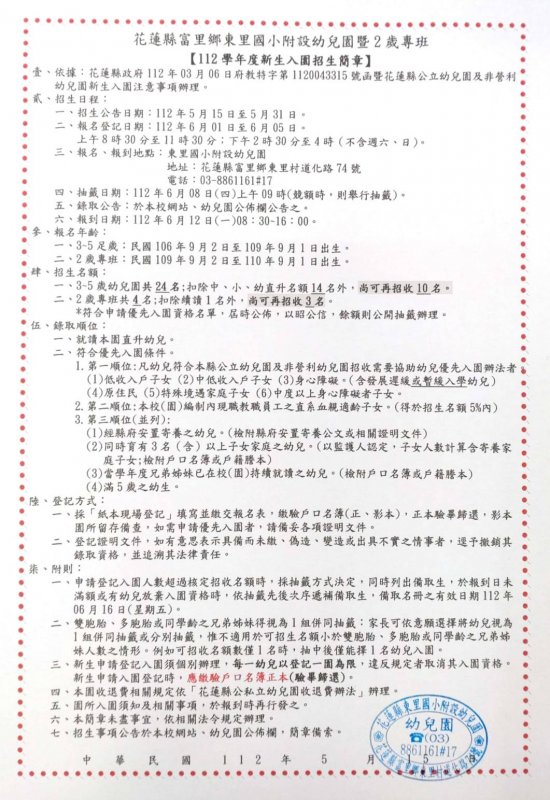
轉知 馬玉花 - 幼兒園 | 2023-05-28 | 點閱數: 209
:::

網站架構導覽

傳承百十載
歷史沿革 東里校歌
校景寫真 東里校徽
老照片展 校史文物
歷任校長 歷任教職
畢業照 110校慶網
學校簡介
本校位置 願景與分析
學校特色 課程計畫
新聞專區
行政組織
校長室 教導處
總務處 幼兒園
單位分機
學校活動
東里相簿 東里影片
榮譽榜 成長軌跡
投稿寫作 藝文作品
校務行政
行事曆 檔案下載
圖書系統 校務系統
環境教育 交通安全
安全守則
:::

活動報導

助學捐款

一、 戶名:
花蓮縣富里鄉東里國民小學
二、銀行代號:
6210043( 花蓮縣富里鄉農會 )
三、帳號:
00043160094160

好站推薦

[ more... ]

計數器

今天: 279279279
昨天: 4720472047204720
本週: 2023220232202322023220232
本月: 8823188231882318823188231
總計: 5874466587446658744665874466587446658744665874466